How To Bridge An Amplifier


Bridge Amplifiers

Bridge Amplifiers

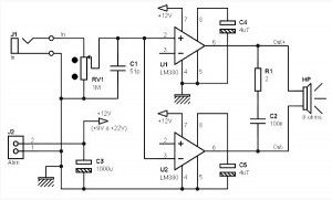
40w 2 Ohm 24w 4 Ohms Bridge Power Amplifier Amplifier Circuit Design

40w 2 Ohm 24w 4 Ohms Bridge Power Amplifier Amplifier Circuit Design

How To Bridge An Amp Info Guide And Diagrams

How To Bridge An Amp Info Guide And Diagrams

Nl109 Bridge Amplifier Digitimer Ltd Clinical Research Amplifiers

Nl109 Bridge Amplifier Digitimer Ltd Clinical Research Amplifiers

Bridging Adapter For Power Amps

Bridging Adapter For Power Amps